最新资讯 | 代理机构精准服务保障名单遴选规则

一、申报条件
代理机构需登录协会官网,在报名系统自主申报,申报机构应满足以下条件:
(一)坚决拥护中国共产党的领导,认真贯彻党的路线方针政策。
(二)严格遵守国家法律法规、行业规范及执业纪律,具有良好的职业道德。
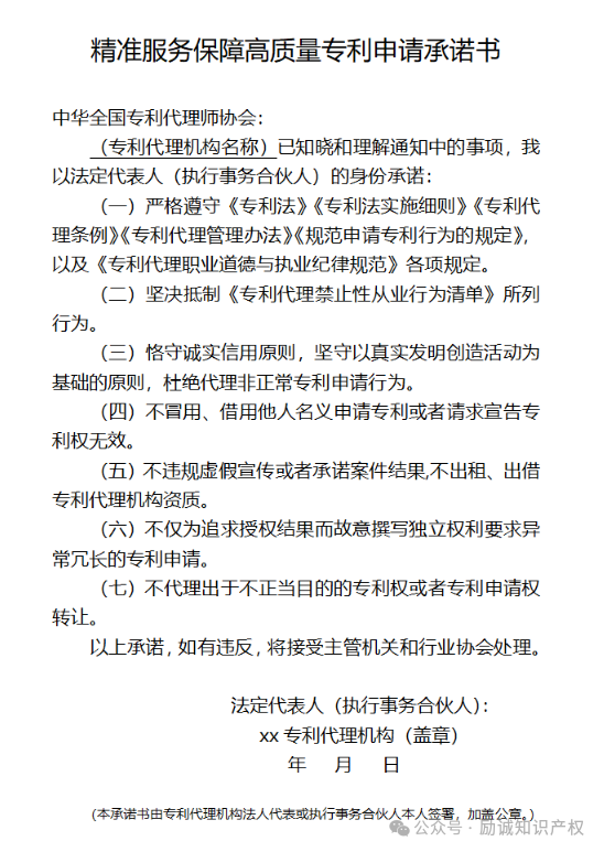
(三)签署《精准服务保障高质量专利申请承诺书》,并履行承诺,有专业的服务团队、严格的质量审核机制、科学有效的内部管理制度,严格落实专利代理师签名责任制。
(四)具有一定执业能力的机构,有稳定的队伍和相对稳定的案源。本机构成立以来,至少代理过从申请到结案(包括授权和驳回案件)全流程的发明案件或无效、诉讼类案件等。
(五)代理机构及其备案代理师1年内未因违法代理行为受到警告、罚款的行政处罚或者行业协会训诫、警告的自律惩戒,3年内未因严重违法代理行为受到停业及以上的行政处罚或者行业协会通报批评以上的自律惩戒,不存在不规范经营行为且未被列入专利代理机构经营异常名录或严重违法失信名单。
(六)进入名单前,被通报的非正常专利申请经撤回或转正常后数量少且低于通报量的一定百分比,并承诺进入名单后,在6个月内处理完所有的非正常专利申请。
二、协会审核
协会主要对代理机构的信用、业务和服务水平、履行行业自律责任等进行综合评估。如代理机构不能履行《精准服务保障高质量专利申请承诺书》,特别是存在以下任一行为,将不能进入名单:存在非正常专利申请代理行为,且数量较大或者占比过高;出租出借代理资质;冒用信息伪造专利申请人;出于不正当目的的专利买卖行为;专利代理师“挂证”;其他涉嫌违法违规的代理行为。
初次申请未通过审核的代理机构,可与协会对接人进行联系,沟通未通过的原因,根据原因进行情况说明及整改。在完成整改后,可通过报名系统提交相关情况说明等材料,由协会进行评估。如果机构各项整改措施已经符合进入条件和审核标准,协会将尽快复核,根据机构整改成效等情况,作出复核意见。
三、动态管理
协会将继续做好名单常态化申报工作,并及时处理代理机构的报名申请,每两个月公布新入选的机构名单。
为保障名单的质量与公信力,代理师协会将建立严格的名单退出机制。对进入名单后出现失信、违规、服务质量下降或不再符合准入条件的机构,经核实后将被移出名单。
代理机构如出现以下任一情形,将被移出名单,并予以公布:
(一)经核实违反《承诺书》的承诺事项,或存在其他行为,特别是倒买倒卖申请账号、编造专利申请、不正当买卖专利、提交虚假证明材料、出租出借资质、大量代理非正常专利申请以及擅自转包给无资质机构撰写等违法性质恶劣的;
(二)受到行政处罚或行业协会自律惩戒,存在不规范经营行为或被列入专利代理机构经营异常名录或严重违法失信名单的;
(三)非正常申请清理不力,未能在承诺的6个月内完成存量非正常专利申请的清理工作,或进入名单后被通报的非正常专利申请代理量较大的;
(四)收到存在代理少量非正常专利申请、低质量专利申请或者其他不规范执业行为线索,经协会提醒约谈,拒不改正或者一年内再次发生的;
(五)恶意曲解名单工作机制或对名单进行不正当使用的;
(六)提供虚假材料进入名单或存在其他不再符合名单准入与存续条件的。
协会通过相关业务部门、各地方保护中心、公众举报等渠道获取线索,将组织专人核实,经研究审议决定后,如需移出,将在协会官网公示移出机构名单,并同步更新名单数据库。
被移出精准服务保障名单的代理机构,自移出之日起1年内不得再次申请进入该名单,其中,因违法违规代理行为受到警告行政处罚或训诫、警告行业自律惩戒的,1年内不得再次申请,因严重违法违规代理行为受到停业整顿等以上行政处罚或通报批评以上自律惩戒的,3年内不得再次申请,并加大对其非正常专利申请的排查频次,将其列为地方知识产权管理部门重点监管对象。
附件:精准服务保障高质量专利申请承诺书
中华全国专利代理师协会
2025年11月24日
