中文 | EN 010-82601922

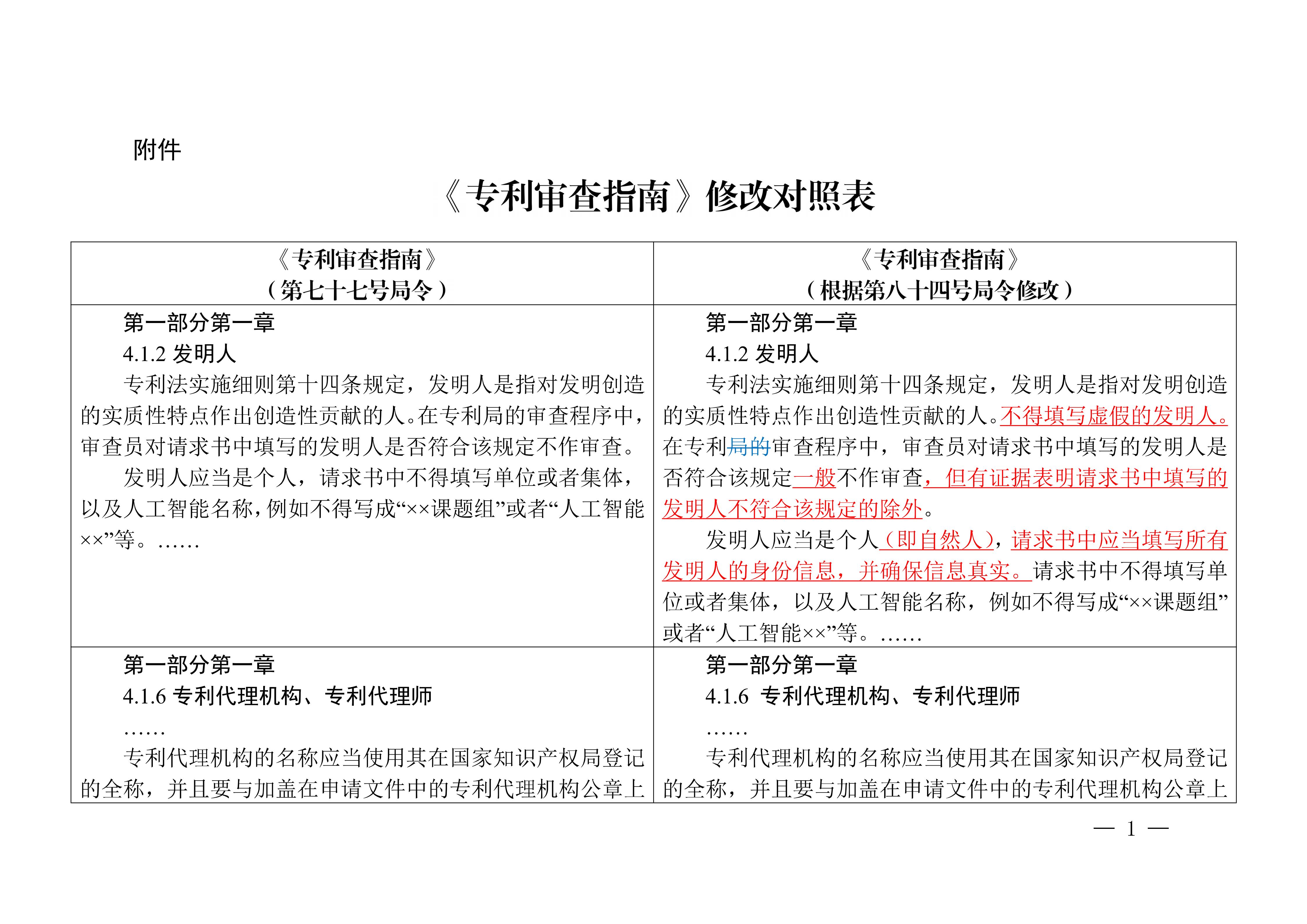
最新资讯丨国家知识产权局关于修改《专利审查指南》的决定(局令第84号)

点击率:    0    发布时间:2025-11-14

国家知识产权局令

第84号

 

 

 

 

 

 

 

《国家知识产权局关于修改〈专利审查指南〉的决定》已经2025年9月18日第5次局务会议审议通过,现予公布,自2026年1月1日起施行。

 

局长  申长雨

2025年11月10日