维权执念要不得:极限维权前提基于专利权的稳定性,我司赢得系列专利侵权、无效和行政诉讼案件
近期,我司接受委托一个人无效委托(以下简称袁某),小编将案情作以简单介绍,袁某基于其个人博士学位论文期间所研究的课题,进行了小规模的商业化。在大力推广技术成果转移转化的今天,无可非议,这是一件很好很有意义的事情,但是机缘巧合,遇到同样是博士的胡某,胡某基于其申请的未经实质审查的实用新型专利、咬定袁某的产品抄袭其专利技术(ZL201520176005.X),由此展开穷追猛打式极限“维权”。更为不利的是,在委托我司之前,袁某收到了一审侵权的司法判决书。
案情介绍
在收到一审判决书以及涉案专利后,我司分析,由于本案侵权仅限于权利要求1和2,且涉案专利是实用新型专利,由此初步判断通过无效化解诉讼危机存在高度的可能性。由此,在分析一审侵权判决书时,我司制定无效作为本案最重要的破解策略。但是,由于合作之初委托人不太愿意陷入旷日持久之诉讼,反倒是愿意达成和解,由此说服当事人坚持赢得诉讼的信心是当时最重要的工作,特别是,在一审原告打赢诉讼的情况下继续上诉希望提高一审侵权赔偿案,被告压力可想而知。此外,一审原告在多种场合以产品抄袭即学术抄袭等持续对被告进行施压,已经构成滥用诉权的可能性。由此,无效策略的成功实施与否决定整个占据的走向。
涉案专利之涉诉权利要求:
1.一种喷头,包括内针头(1)与外针头(2),所述外针头(2)套设在所述内针头(1)外,在所述外针头(2)上设置有与所述外针头(2)内相通的第一溶液入口(21),其特征在于,在所述内针头(1)外壁上设置有支撑部件(3),所述支撑部件(3)与所述外针头(2)的内壁接触以使得所述内针头(1)与所述外针头(2)保持同轴。



在二审侵权败诉后,原告胡某坚持一直进行上诉,即使不停地更换代理律师,并以专家思维主导该无效和行政诉讼,但是其阐述的上诉理由等并未记载在涉案专利的申请文件中,并不能得到说明书的支持,由此导致在一审行政诉讼和二审行政诉讼中胡某的连续败诉。
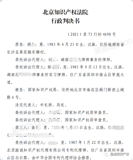
一审行政判决书:


二审行政判决书:


本案历时3年,期间被告一直承受原告的个人人身攻击和荣誉受损,所幸被告在专利领域的认知具有前瞻性,通过选择合适的专业服务机构来化解该无妄之灾,并最终在诉讼中笑到了最后。不合理的维权虽然会给被告带来较大的经营和经济压力,但是通过合适的策略制定和选择合适的代理师,会极大强化被告信心,并最终赢得属于自己的正义时刻。
典型意义
小编在整理本系列案件时,颇为感慨,学术之争要基于客观事实,而不能基于执念而无休止沉溺于自我学术认知。专利权无效不同于学术上的查新,由于无效过程涉及极强的对抗性,因此在证据检索的动力以及无效程序的裁判性角度而言,非普通技术成果认定或者查新结论可比。学术上的成就尤其可能给个人发明人带来强烈的自我认知偏离,导致枉顾客观事实,执念维权。
此外,在专利权侵权和无效行政纠纷过程中,要充分发挥专利律师和诉讼代理人的作用和角色,当事人虽然是特定领域的专家,但是在专利这么专业的领域,强烈推荐更专业的代理机构介入其中,而非让发明家来主导司法和行政程序,否则个人执念在面对专业级选手时最终会演变成灾难性后果。